说说河南酒驾事件:你让他下车,他让你下岗
天下为公,世界大同,原来是让大多数人站在一起,仰望少数人如何凌驾众生。
年年查酒驾,年年有翻车。
不过这次的剧本有些变动:不是交警和有身份的酒驾者沆瀣一气人情执法,而是交警同志不畏强权据理力争,力图公正执法——但最终结局仍然让人唏嘘。
事情曝光于网上流传的一段查酒驾视频。
河南平顶山,交警查酒驾现场,一车辆司机疑似酒驾。在交警要求司机下车时,坐在后排的男子直接说了句“不下”,接着掏出了一个警官证质问交警:“我就问这能走不能?”
交警不为所动,依旧要求他们下车,该男子再次发问:“你们带班的是谁?”
交警加重语气,强调让他先下车,这位后排男子才一边不情愿地下车,一边执着追问:“带班的是谁?”
此时交警同志已经知道此人“不是普通人”,但他依然没有松口,继续责令司机下车接受检查。
后排男子提高嗓音说:“他替我开的,你带班是谁?谁能说了算?要是有任务了,我给他联系。”
执法交警始终没有跟男子攀交情、谈关系,而是忍无可忍地大声反问了男子一句:“你警号多少?”不料男子立刻双眼圆瞪,态度恶劣回怼:“你管我警号多少?”
终于,在男子不断地追问下,旁边有一个声音报出了值班领导的名字。男子拨出手机一通输出,接着就把手机朝交警递了过来,要求交警接电话。
有现场的其他交警接过了电话,与此同时,在执法交警准备继续追究时,有同事制止了他。执法交警不满地说了句:
“你弄啥嘞,我录着像呢,这事儿很快就到纪委那儿了。后面好多车都瞅着呢……”
但没人响应他,同事默然又坚定地把他拉开了,这可以理解为警告,也可以理解为一种好意的劝解——再多人看着都没用,胳膊拧不过大腿。
官大一级压死人,上头的一句话,抵得过是非,抵得过民意,你一个小交警较真儿什么呢,就算你是神通广大的孙悟空,难道还能逃出如来佛祖的五指山不成?
最后,嚣张男子坐回车上,始终没下车的司机踩了一脚油门,车子便在众目睽睽下开走,徒留下一段同样嚣张的尾气。
看完整条视频,我们不难感受到,作为一名基层执法者,这位交警同志真的已经尽力了。
从头到尾,他都试图努力用法律,用规则,甚至不惜搬出“纪委”来公正处理这么一件是非分明且相当简单的小事,然而对方是不讲任何道理的,唯一的道理就是“我有人”。
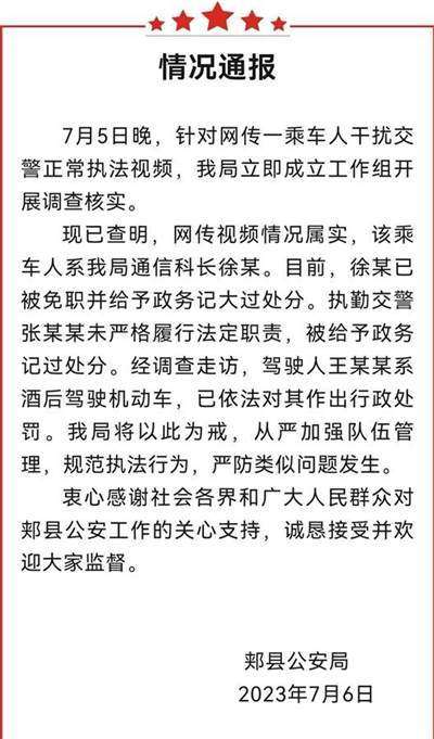
而根据平安郏县警方发布的警情通报,该车辆上的后排男子确实是当地公安局通信科长,目前的处理结果是“免职”+记大过。
但是“公平正义”就此到来了吗?
有经验的人应该都能想到,这位刚正不阿的交警有危险了。果不其然,事情曝光后,官方报道称,发出视频的这个辅警,因为高考期间执行任务有违规,已经被辞退了,他是“心生不满才发出这个执法的视频”。
所以说,西天取经,取得是人情世故,查酒驾,查得也是人情世故。凭借法律,你可以让他下车,凭借权力,他可以让你下岗。汝奈何之?
君不见,孙悟空踏上取经之路之后,也变成熟了。金箍棒时狠时不狠,简直收放自如。
没背景的妖怪一棒打死;有背景的,棒下留命送还正主,位列仙班前途似锦。
顽猴历经九九八十一难,终于通透人情世故,修炼成为“斗战胜佛”。
但奇怪的是,人们口口相传津津乐道的,仍然是“齐天大圣”成佛前的故事。“斗战胜佛”未能留下更多的传奇,甚至,这个名头成了神话的终结。
百万天神,纵横捭阖,曾经石破天惊一战成名的小猴子,此后终究成了他们中面目模糊的一员。
天下为公,世界大同,原来是让大多数人站在一起,仰望少数人如何凌驾众生。
「 支持乌有之乡!」
您的打赏将用于网站日常运行与维护。 帮助我们办好网站,宣传红色文化!
注:本网站部分配图来自网络,侵删
扫描下方二维码,订阅乌有之乡网刊微信



