司马南:商丘公交停运是颗大雷
商丘公交停运是颗大雷,有人在玩火,不小心会炸到自己。
公交公司有没有权利停运公交车?
按照市场原教旨主义,当然有权利。
公交公司不但是公交公司的公交公司,也是全市的公交公司,一个城市公交车停运,这是不可想象的事情,如此引发巨大社会反响是理所当然的。
公交公司提供的是公共产品,公共产品说停就停,老百姓怎么办?有小汽车的人不急啊,打车的人也不急呀,打车舍不得那点儿钱家里养不起小汽车的人,指着坐公交车的人,你叫他们怎么办呢?尤其是下夜班的女工,赶早班的一线工人,你要他们怎么办呢?
即使按照萨摩尔逊的观点,公共产品亦指具有消费或使用上的非竞争性和受益上的非排他性特征,说白了,就是带有社会福利的性质,再说白一点儿,不赚钱也得给老百姓提供公交服务。
公交公交,公益性是其根本特征。
你公交公司说停了就停了,没道理,打到天皇老子那儿去,你也没道理。
公交公司说,我冤枉啊,财政补贴不到位啊,我没钱了,我难以为继啊,5个月没发工资了,我亏损呢,我出不了车呀……
果真到了市区一辆公交车也派不出来的地步吗?
这些话,这些问题,都可以到市政府去反映。
把这种话题嚷嚷嚷到社会上去,不是解决问题,而是制造新问题。这是还嫌商丘的负面新闻不够多呀?这是咬着牙,壮着胆儿,把鞋脱下来,抽市政府的脸,顺便为难老百姓。
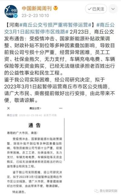
2月23日上午,商丘市公共交通有限公司在官方公众号“商丘公交”发布通告称,3月1日起暂停运营商丘市市区公交线路。
职工没发工资这是大问题,董事长总经理的工资也没发吗?
5个月没发工资的问题必须要解决,解决问题的方式不是停运公交车。
如果一纸公告(私告)便停开公交车,电力公司停电怎么办?供暖公司停暖怎么办?网络公司提供WiFi怎么办?大小媒体开天窗怎么办?
喊了十年政治意识大局意识看齐意识,一纸文书出台,哗啦啦全卸掉了,只剩下情绪意识。
甚想知道:
这纸文书是谁起草的?
奉谁之命起草的?
起草之后谁签发的?
商丘那个地方,我被神功大师胡万林及其手下痛打过一顿,差点儿送了老命。商丘法院审判胡万林的时候,我还去作证参加法庭辩论。
说起商丘,印象太深刻了。一张白纸文书,公交车能停运,加深了我对商丘的印象。
有人说司马南你不了解情况,人家零几年就已经改制了,改成民营公司了,凭啥要一个民营公司对公共产品负责任?
这叫公共事业,改制是为了更好为市民服务,改制了,公共补贴是不是都到了你们营业公司啊?疫情补贴是不是都到了你民营公司啊?你嫌少就撂挑子不干了?这哪儿成啊?
两种情况:
一种是确实钱太少,无法经营。
还有一种情况,钱叫某些人揣起来了,以公交停运相要挟,试图搞到更多的钱,出你政府的丑。
省里面可以考虑派工作组了。
市里面分管公交改制的以及分管公交工作的人,应该悉心尽力的配合,弄清楚实际情况,给公众以交代。
商丘公交公司是什么人承包的?隶属于什么企业集团?背后有没有影子公司啊?有没有影子股东啊?
全国有多少公交公司改制,导致公交服务质量下降,有停运风险。政府一共拿了多少钱?这些钱是否用到了正地方?昨天看到山东有一个地方把国企改制的所有档案资料全部销毁了,有没有点档案法的意识啊?
从这个角度上看,商丘公交公司民营老板主动爆雷,这是引火烧身,倒逼市政府、省政府、中央政府通盘考虑来解决这类问题。
商丘公交停运是颗大雷,有人在玩火,不小心会炸到自己。
「 支持乌有之乡!」
您的打赏将用于网站日常运行与维护。 帮助我们办好网站,宣传红色文化!
注:本网站部分配图来自网络,侵删
扫描下方二维码,订阅乌有之乡网刊微信

