杭州两所学校又现新冠感染者,新的考验刚刚开始
我们目前虽然处于波谷,但不代表未来的某天不会出现一个或数个小波峰。
前天,笔者在文章《家里“囤”的布洛芬连花清瘟们何去何从?》就提醒,虽然目前的主调是不顾一切恢复正常,前两周还搞了病毒突然消失的热搜,但是病毒依然存在,该感染的还是会被感染,小高峰一定回来到,所以,万万不可掉以轻心。
这不,虽然小高峰还没来,但感染已经来了。
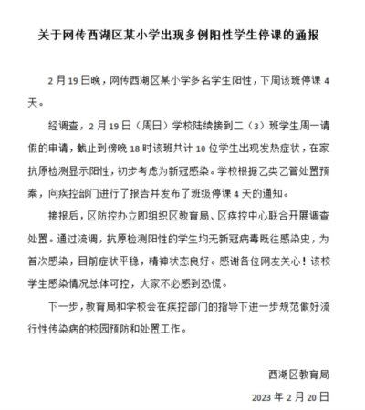
目前,杭州出现发热涉及三所学校。其中,上城区某小学12名学生出现发热症状,确认为流感聚集性传播;西湖区某小学某班截至昨晚18时已统计到10名学生出现发热,抗原检测显示为阳性,初步考虑为新冠感染,目前该班已经按照乙类乙管停课4天;拱墅区某中学,出现5例发热,也为新冠感染。
有待官方证实,网上流传的,还有北京不同区的两所小学,每个学校都有一个班出现聚集性发热,都要求该班停课线上教学4天。
当然,聚集性发热的原因有多种,这两所学校可能是新冠,也有可能是诺如、流感,或是其它。
这一点儿也不奇怪,开学了,学生属于密闭空间长时间聚集的群体,本身就属于易感人群,只要此前的抗体效力下降,卷土重来几乎是必然。
而一个学生至少要对应两个家长,每个家长又都有着自己的社会面。等到上一波全民过峰的抗体滴度降到一定阈值之下后,一波波的小高峰就会到来——至多就是不测就没有罢了。何况,低谷期的集群感染,是病毒突破免疫屏障的一种方式。人类以为病毒不会来了,其实它在默默努力打破免疫壁。
有些人一看到停课就慌了,似乎过去三年那令人“恐惧”的日子就要来了。
笔者只能说,这些人真的是想太多了。
且不论乙类,就拿丙类来说。
流感,同一班级当天新发病例5例以上,或同一班级现症状病例达30%以上,或一周内同一班级发生2例实验室确证流感病例住院或死亡,该班级乃至学校就必须停课4天。水痘,单发的学生需要自行居家10天,一周内同一班级发生3例及以上的,该班级停课21天。
这是对病毒最基本的尊重。
杭州的处置,只不过是按照标准流程在走而已,并不会改变“每个人是自己健康的第一负责人”的基调。
当地某某日报相关信息精选评论的头三条就很能说明问题:“阳性怎么了???”“阳怎么了?你没阳过?”“现在阳不很正常吗,十个人九个都阳过了,日子不还是得过,就算没阳不还是得出来。总得生活吧!”
阳过当然没啥。问题是如果一年内随机来个类似的1-3次高烧,退烧后还有近一个月的康复期,这么几年下去,神仙也扛不住。毕竟long covid是个客观存在,并且再次感染之后,会带来额外的健康风险,包括额外2.17倍的死亡风险,额外3.32倍的住院风险,相比基线从1倍多到6倍的各器官后后遗症负担的额外风险(心血管、血液、内分泌代谢、乏力、胃肠道、肾脏、心理疾病、肌肉骨骼、神经系统、肺)——这已经是被国内外大量案例所证实的了。
疾控根据哨点检测得到的数据如下图所示:
正如知乎网友“极萨学院冷哲”所言:大家认为疫情消失的时候,它就会跳出来告诉大家,我还在。
日本2022年1月到2023年1月的图是这样的:
它不光是感染迎来的新的高峰,超额死亡也迎来了新的高峰。
当然,虽然死的大多是有基础疾病的老年人,但是反复感染之下,青少年和中年也不是没有。谁能保证自己和身边的亲人就一定那么幸运呢?
这就意味着,我们目前虽然处于波谷,但不代表未来的某天不会出现一个或数个小波峰。
如果你相信科学,相信传染病发生和预防的规律,这些都是可以通过理性分析得到的,更何况,还有英美日等国和港台地区作为前车之鉴。
因此,如果你相信科学,那么日常生活中该注意防护还得注意防护,该备药还得备点药,该学习一点相关的医疗知识还得学一点儿无论中西医。
当然,如果你觉得看不到就没有了,那么,笔者只能说你开心就好,继续该吃吃该喝喝该玩玩吧。
「 支持乌有之乡!」
您的打赏将用于网站日常运行与维护。 帮助我们办好网站,宣传红色文化!
注:本网站部分配图来自网络,侵删
扫描下方二维码,订阅乌有之乡网刊微信








