明德先生|中药汤剂被国家特急推广,百度删除了对清肺排毒汤的污蔑!
2022-12-30
来源:新青年1919公众号
今天有两大喜讯:
一是国务院联防联控机制发“特急”电,《关于在城乡基层充分应用中药汤剂开展新冠病毒感染治疗工作的通知》,在辉瑞2980元的特效药被媒体反复炒作许久以后,我们的中医药终于获得了国家层面的认可并大力推荐,而且是等级最高的特急电,这着实不容易。
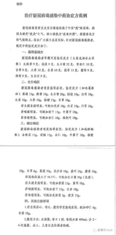
备注:有网友看到这个中药之后提醒道,大青龙汤发汗峻剂,汗出即停服,小心使用。(中药讲究对症治疗,大家务必要咨询中医医师服用)
二是百度悄无声息、灰不溜秋地删除了“清肺排毒汤害了多少人”的关联消息,把我们中医药抗疫功臣“清肺排毒汤”打成另类,包装成害人、害死人的东西,资本是花了不少心思的,如果我们昨天没有发现,不知道它还会祸害多少人、欺骗多少人。
这两大消息,值得祝贺:
中医药帮助中华民族战胜了无数次的瘟疫,相信这一次,我们一定也可以走出疫情,迎来春暖花开,关键是要找对方向,找对法子。
我们总不能怀揣着中医药这个宝藏不用,像资本平台那样以诋毁自家的抗疫功臣为荣吧?
万幸,万幸,天佑中华!
「 支持乌有之乡!」
您的打赏将用于网站日常运行与维护。 帮助我们办好网站,宣传红色文化!
注:本网站部分配图来自网络,侵删
扫描下方二维码,订阅乌有之乡网刊微信



