郑州赋红码,仅仅是乱作为?
一个人 PS 了一张黄码,和一群国家工作人员伪造了上千个红码相比,何者对社会的危害更大?如果前者值得动用法律武器,那么后者也配。否则,这不是在变相侮辱老百姓的智商?“刑不上大夫,礼不下庶人”,不应该是法治社会的奇观。
两位主要责任同志,一位政.法的,另一位团口的,二位领导主动替银监会和银行解决棘手的难题。
他们深刻理解了经济问题的底层逻辑,以防.疫体系为抓手,拉通了各部门之前的沟通阻碍,重新赋能健康码,打出了一套漂亮的组合拳,行成完美闭环,充分体现了组织内部的团结和办事效率。
急他人之所急,想他人之所想,急公好义,真是大大的好同志。
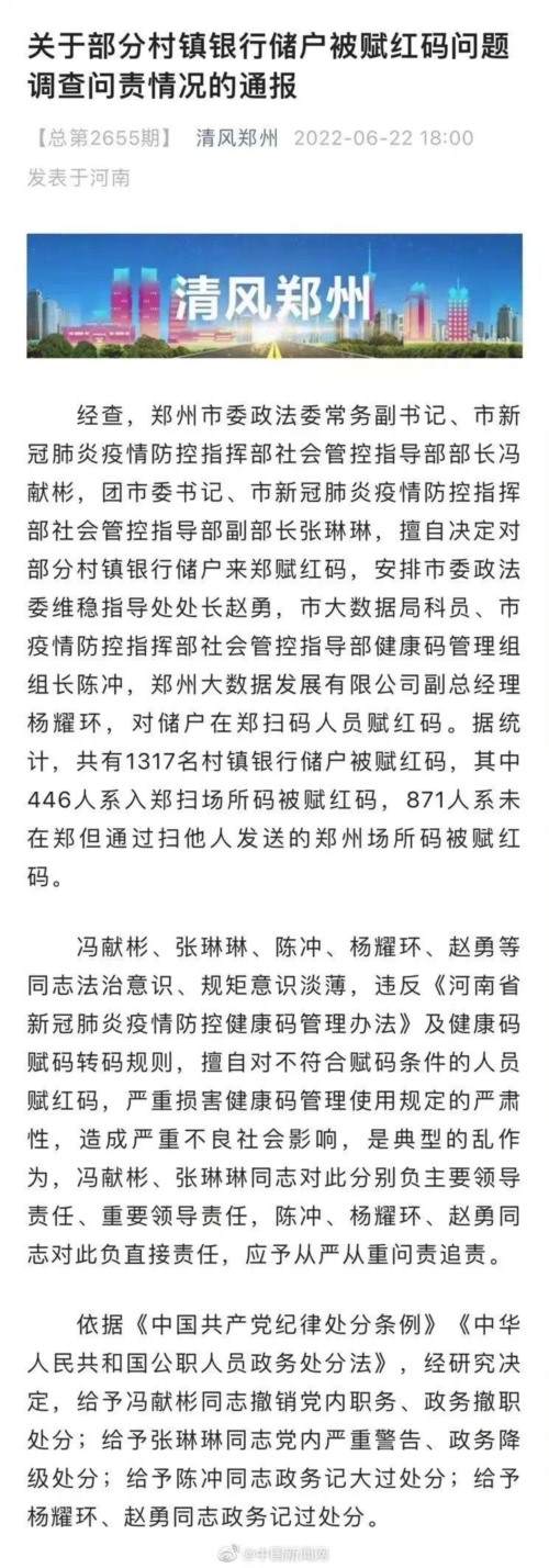
牵动着全国老百姓心的“郑州赋红码”事件,问责结果出来了,可是在这一结果中,我们看到的似乎只是高高拿起,轻轻放下。
赋红码仅仅是一个郑州市委政.法委常务副书记和团市委书记擅自的决定,于是他们联络起市委政法委维.稳指导处处长,市大数据局科员,郑州大数据发展有限公司副总经理,合伙干了坏事。
之前,很难想象有人敢冒天下之大不韪干这种事儿。
而今,他们不但干了,还仅仅是这么个级别就“擅自”做了决定,难以想象再往上的那些人该有多大的能量?
那么我想替储户们问一问,他们擅自赋红码的动机到底是什么?又是怎么拿到那些精准储户的名单呢?难道没有银行的相关人员和他们勾结吗?
根据一位接受记者采访的外地储户说:
我们之前也没跟郑州市打过交道,我的信息,都在禹州新民生村镇银行。
精准给储户赋红码,首先要知道哪些人是储户吧?没有银行给的名单,维.稳指导处会知道要精准针对哪些人吗?
河南遇到银行存款问题,维.稳办首先想到的是怎么把人看好,怎么把上.访户前门后门安排保安24小时看守,怎么把人控制在火车站。
在此前提下,给个红码简直是天才的创意。
“码上世界”“码上春秋”,不由不令人对这样的决策感到迷惑,也对权力本身不受监督感到恐惧。
如今,一句“擅自决定”就不用解释为什么他们要掺和到银行暴雷这档子事里去?让人不得不心生疑虑:到底是解释不清楚还是不敢解释?
作为一个官方通报,发布出来之后竟然害怕群众评论,限制群众评论,是知道群众肯定会有所质疑,因而不敢放开?
敢拿人民群众赖以出行的健康码开刀,去精准限制可能有上.访动机的储户,却不敢接受群众的批评和质疑?
如此牵涉甚广的犯罪行为,问责的结果就仅仅是一个“乱作为”?仅仅是撤职、警告、记过?他们还是“同志”。(就这,还是在广大网民一轮又一轮推热搜的情况下,才推出来的。)
这通报,我看着不像是问责,倒像是在解释“铁饭碗”有多制霸?
按照刑法397条规定,滥用职权,致使公共财产、国家和人民利益遭受重大损失,处三年以下有期徒刑或者拘役;情节特别严重的,处三年以上七年以下有期徒刑。
400亿人民币、滥用国家防.疫健康码降低其公信力,就算不是“特别严重”,你也不能说只是“乱作为”吧?(更何况,这已经是特别严重了。)
要不要咱修改刑法,把“滥用职权罪”删掉?放在那儿不尴尬吗?
要不要再把《传染病防治法》《个人信息保护法》改改?
党纪完了还有国法呢,别党纪处分完了就完了。
1317名被精准赋红码,哪儿也不能去,什么都不能干的村镇银行储户,不冤吗?他们非但拿不回自己的钱,连人身自由都要被人控制,到最后这些控制他们的人仅仅是付出了轻微的代价。
实在是滑天下之大稽!
在老百姓看来,赋红码绝不仅仅是一个缺乏法治意识的纪律问题,更是个法律问题。
政务处分不该异化成官.员隔断刑事处罚的“护身符”!
除了银行储户,还有那些烂尾楼的业主,他们都因上.访、维.权被限制在红码之中,红码似乎已经不代表健康信息了,而成了稳定人的手段,成了某些人维护自己帽子的手段。
如此一来,还有谁会再相信健康码的真实性呢?
权利一旦成为资本的奴隶,人间悲剧将不可避免!
通常,老百姓都是非常淳朴的,心地善良的相信着公权力,相信着公平和正义,可有时候却真的会失望。
比起某些有职权的人,普通老百姓如果乱改健康码会是什么后果,新闻报道已经充分为我们说明。
一个人 PS 了一张黄码,和一群国家工作人员伪造了上千个红码相比,何者对社会的危害更大?如果前者值得动用法律武器,那么后者也配。
否则,这不是在变相侮辱老百姓的智商?
“刑不上大夫,礼不下庶人”,不应该是法治社会的奇观。
我希望不要变成陆游讽刺的故事:
宋代陆游《老学庵笔记》卷五:“田登作郡,自讳其名,触者必怒,吏卒多被榜笞。于是举州皆谓灯为火。上元放灯许人入州治游观,吏人遂书榜揭于市曰:‘本州依例放火三日。’”
最近的诸多魔幻事件,让我们知道了,什么叫二级轻伤比想象的严重,什么叫党内处分比想象的轻微。
有网友调侃,现阶段我国的主要矛盾,是人民群众日益增长的智商与落后的管理手段之间的矛盾。
虽然是调侃,但似乎还是反映了一定的现实情况。
亨利·大卫·梭罗曾在《瓦尔登湖》中感慨:一个民族锤凿下来的石头,大多数都用在了坟墓上…它活埋了它自己。
我希望,那不会发生在这片“岁月静好”的土地上。
我希望,大家能等到法律面前人人平等的那一天。
「 支持乌有之乡!」
您的打赏将用于网站日常运行与维护。 帮助我们办好网站,宣传红色文化!
注:本网站部分配图来自网络,侵删
扫描下方二维码,订阅乌有之乡网刊微信









