300亿原油宝穿仓:这场国际赌局能让我们看清资本的恶吗?
国内金融行业一旦放开管制和保护,我国金融市场面对华尔街之狼会何去何从?
不怕老了没牛可吹了,2020年还没有过去一半,我们已经被震惊了多少次?!不就是见证历史么,我们90后的二十多年里已经见证了太多次历史。
光是金融领域,巴菲特一辈子见过5次股市熔断,我们在过去几个月里见证了4次股市熔断,还见证了历史上从来没有过的原油期货为负值!
试问,谁见过0美元的油价?谁见过负数的油价?0元什么意思?白送啊!油价负数,相当于你到加油站加油,不仅白送,还要倒找你钱。
当然,加油倒找钱只是一个美梦,加油站加的可不是这个负数的原油,而是成品油。而且我们还有成品油40美元/桶的地板价,所以国外石油价格再怎么降,我们降到这个价格就再也不会降了。
那这个负油价到底是怎么出来的呢?
全球经济本来就已经摇摇欲坠,在今年春天这场全球性大灾难面前,各国的经济形势都处于大萧条的状态,能源自然也是供大于求,各大炼油厂产能和储能过剩,原油没人要。
这时候我要买原油,还不能随便倾泻去污染环境,所以必须收储,那运输和储存不得花钱吗?
沦为垃圾的石油不仅不赚一分钱,还要倒贴收储藏费和处理费,于是就出现了活久见的负油价。
这时候,负油价石油就跟倒牛奶、埋鸡苗、销毁多余农产品等情况差不多,只是一类是农产品,一类是石油而已。
慌吗?
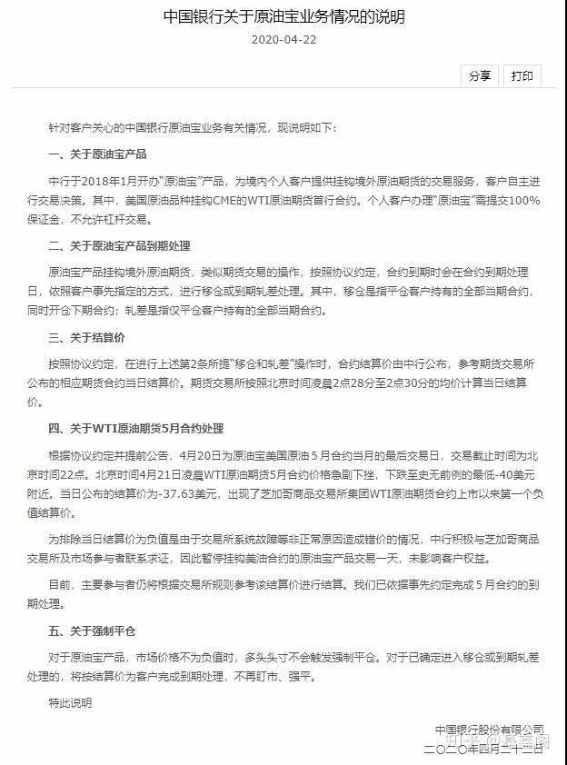
更慌的是在WTI原油暴跌至最低-40.32美元的时候,中国银行以-37.63美元/桶的价格结算或移仓,相对于小亏后及时撤离的工行、建行,中行这次堪称史诗级穿仓。
一夜之间,打算抄底原油的投资者们傻眼了,谁能料到,自己竟然能赶上前无古人的负油价呢?这下子,不仅本金赔完了,还要给中行倒贴赔钱!
魔幻吗?但这就是目前的现实。
为了方便理解,我来举个极端的例子,很多人甚至可能包括中行自己都认为原油宝是个无杠杆产品,你拿1美元,在报价0.00001时,就可以买入十万桶啊!此时,哪怕只是涨了1美元,你就能用1美元本金赚10万美元。
谁也没想到,油价跌了1美元,变成了负数。这就意味着你花了一美元,换来的是10万美金负债,还是会被起诉,不还钱会被纳入征信的那种。
由于损失过于惨重,90%以上的用户都是散户,不少散户计划组织起来维权。
有人支持投资者维护自己的权益:中行违约了,我要告你。这些人认为中行在金融产品设计上考虑的不够全面。中行最大的过错是把投资风险等级较高的一款产品,无门槛的卖给了一群投资经验过低的散户。
也有人觉得投资者应该愿赌服输,不能赢了就欢呼雀跃,输了就你死我活。中行也明确表示如果不还钱的话,你的名字将会纳入征信体系,据报道现在已经有人开始给银行还钱了。
到底谁是谁非?恐怕不是单方面说了算的事,也不是媒体几篇文章就能下结论的事。也许打一场集体官司是对这起事件的最好收场。不只是为了输赢,更是为了教育,教育中行,教育所有的投资者。
具体这件事情如何收场,我们只能静观其变,说句难听的,对于工资只够勉强养活自己的很多人来说,投资还是个离自己很遥远的事情。
不过也恰恰是在这个所有人都要拼命养活自己的年代里,才有人想押上自己的全部赌一把。
客观上讲,大部分散户在投资时不可能不知道期货存在的风险,但不管是因为巨大的贪婪心作祟也好,还是因为想赌一把赚点奶粉钱的利令智昏,只要选择参与这场风险极高的赌博,散户基本上永远只能是韭菜。
不要以为自己在赌场中能胜过国际金融资本和国内金融资本。
把钱投入国际期货之中,就好比是将你自己的积蓄投入到庄家的菜园里,虽然短期看你种在庄家菜园里的菜会长高,但只要庄家有想法,就可以随意收割。
在石油期货价格跌破负值之前,CME就做了预警,而中行的期货产品设计存在缺陷,对出现极端情况的风险把控不严,没能及时抽身。可见,跟美国的金融大鳄、资本大佬玩金融,绝大多数中国投资者都是白纸一张。
毕竟,规则的制定不在我们的手里,操作权不在我们的手里,涨、停熔断权更不在我们的手里,我们每一个散户又怎么比得过很多大鳄在后面人为的操盘?
最近这些年,中国金融对外开放已经起步,并且是全球金融开放的最大市场。国内金融行业一旦放开管制和保护,我国金融市场面对华尔街之狼会何去何从?
把事关国计民生的金融行业开放给外国,又如何保证金融机构和人民财产安全?也许真的会有在新的风口一夜暴富的幸运儿,但不要忽视:同样会有成堆的暴毙者!
未来这个世界将走向何方?谁都难以预测。未来如何建立一个相对长期的、稳定的世界秩序?谁都无法判断。
但不论怎么样,世界各国的国内矛盾越来越突出,国际上各国之间的舆论冲突或局部战争都是一触即发。而无论哪一种矛盾,损失将主要由一个国家的社会中下层和世界上的相对弱国承担。
动荡,也许才刚刚开始。
在这个时候,无论是国家还是个人,都有必要重新认识资本和市场的真面目了,甚至需要重新认识真正的资本主义和社会主义,并做出自己的选择。同时,我们每个人也都有必要坚持底线思维,不断增强并保存自己的实力,也许就是最好的应对办法。
「 支持乌有之乡!」
您的打赏将用于网站日常运行与维护。 帮助我们办好网站,宣传红色文化!
注:本网站部分配图来自网络,侵删
扫描下方二维码,订阅乌有之乡网刊微信

