公共资源交易引质疑:成立6天企业拍得水库20年经营权,1500万如何撬动2.6亿?
导 语
近日,江西第三大水库南城县洪门水库水面承包经营权的拍卖成交,引起了大量的关注和担忧。一家成立仅6天、注册资本1500万元且采用认缴制的公司,以每年1300万元的价格获得面积5.5万余亩的水库水面20年承包经营权,相当于每年每亩的承包费不足250元。此消息一出,网友们提出几大质疑。
质疑有四:第一,合同中明确要求中标企业一年内投入1亿元,但该公司既无实缴资金,又无过往业绩,如何证明履约能力?第二,招标文件提到“渔旅融合”,却未明确生态保护细则,也未设立违约追责机制。此前多地都曾出现过承包方违规养殖导致水质恶化的案例,生态保护的责任谁担?第三,洪门水库若要在20年承包期内收回3.6亿元投入并实现盈利,年均净收益需达1800万元以上,这对新入局者而言堪称严峻考验。收益从何而来,谁承担风险?第四,农业农村局是否有权组织大型水库水面经营权的拍卖?这样的拍卖是不是将公共资源和公共利益变相私有化的举动?
网友们之所以有诸多担忧,不只是因为此次交易的过程有可疑之处,更重要的是,它撕开了公共资源交易中 “合法即合理”的遮羞布,触动了大家对公共资产变相私有化趋势的关注。
水库不是生意场,而是生命线,更是老一辈劳动者辛辛苦苦建设出来的集体资产,这样的集体资产的经营问题、处理问题、保护问题等,不是以私有产权关系为出发点的法律规定能回应的。
图片来源:网络
一、成立仅6天的企业
承包江西第三大水库
一场围绕国有自然资源经营权的拍卖,让江西黎河鲢语智慧农业产业有限公司出了名。
据极目新闻报道,2025年4月30日,这家注册资本1500万元且采用认缴制、成立仅仅6天的企业,以每年1300万元的价格获得面积5.5万余亩的江西第三大水库南城县洪门水库水面20年承包经营权,相当于每年每亩的承包费不足250元。
作为江西省第三大水库,洪门水库始建于1958年,修建时动员全社会各界力量出资出工。它蓄水量达12亿立方米,不仅承担防洪灌溉功能,还是国家级湿地公园,栖息着42种水鸟。洪门水库在当地又被叫做醉仙湖,岛屿众多,风景秀丽,据说有1000多个岛屿,素有赣东“千岛湖”之称。
江西黎河鲢语智慧农业产业有限公司是何方神圣?该公司有2名股东,行业为渔业,许可的项目包括水产养殖等,一般项目包括水产品零售、收购、批发等。该公司注册资本1500万元,相关金额为“认缴”。
图片来源:网络
随后,记者致电南城县农业农村局,一名工作人员证实,确为该公司中标,“我们请了第三方拍卖公司组织竞拍,拍卖工作是依法进行的。”
图片来源:网络
然而,这一回应很难打消人们对洪门水库“萝卜招标”的怀疑,有网友戏称“就是为了这碟醋才包的这顿饺子”。
二、几大质疑
质疑一:要求运营公司投资的一亿元,从哪儿来?
合同中明确要求中标企业一年内投入1亿元,用于建设精品酒店、康养民宿、发展渔家乐、体育比赛。可该公司既无实缴资金,又无过往业绩,如何证明履约能力?更耐人寻味的是,公司法人刘宇被曝是南城县另一座水库的安全管理员,普通岗位出身却操盘数亿项目。是否是“白手套”?
质疑二:生态怎么保?
洪门湖湿地作为候鸟栖息地,开发边界极其敏感。尽管招标文件提到“渔旅融合”,却未明确生态保护细则,也未设立违约追责机制。我国在环境保护和建筑方面的规定是极严苛的,没有一个专业团队来专理相关事务,最后肯定是要吃大亏的。此前多地都曾出现过承包方违规养殖导致水质恶化的案例,因此也有不少网友担忧:“若企业中途跑路或乱开发,烂摊子谁来收?”
水库不是试验田,二十年不是弹指间,这场生意的天平两端,一边是企业的持续运营能力,一边是全民的自然资源。若企业无力兑现承诺,最终买单的仍是社会;若监管缺位,透支的将是不可再生的生态资本。数字不会说谎,但责任必须厘清,这不仅是商业问题,更是公共资源拍卖要直面的考验。
质疑三:洪门水库交易,收益从何而来,谁承担风险?
要判断洪门水库这场交易的合理性,不妨用计算器敲几组关键数字。
先看显性成本。20年承包权对应的基础费用是1300万元/年×20年=2.6亿元,叠加必须投入的1亿元旅游开发资金,总成本已达3.6亿元。
若按公司法认缴制规则,其1500万元注册资本无需实际到位,但按拍卖公告要求,竞得人需提供旅游项目建设的1亿元投资资金入账凭证和政府验资。这意味着成立仅6天江西黎河鲢语智慧农业产业有限公司,企业前期就需准备少则1.13亿元(按承包金一年一付)、多则3.6亿(承包金一次性付清)真金白银。
再看收入端。洪门水库水面经营权涵盖水产养殖和旅游开发两大板块。
渔业方面,水库有养殖功能但缺乏公开经营数据,不过其作为江西省第三大水库,渔业产值或有想象空间。旅游开发则需直面现实挑战:虽然洪门湖拥有69.58平方千米水面、1086个岛屿及国家级湿地保护区资质,但当前旅游配套处于起步阶段。竞得方承诺建设的酒店、民宿、水上运动中心等设施,是要从零开始构建旅游产业链。
水库原有经营主体洪门水力发电厂年发电量1.2亿千瓦时,按0.25-0.35元/千瓦时电价计算,年收入约3000万至4200万元。
但江西此次拍卖的标的为“洪门水库水面20年期承包经营权”,竞买人义务仅包括“水产增养殖与洪门湖国家湿地公园旅游开发项目融合”。拍卖公告未提及发电设施经营权转让,说明水电业务仍由原国有主体(洪门水力发电厂)独立运营,其收入自然不纳入承包方账目。
就此,该公司真正与承包经营权相关的收益,需从渔业捕捞、旅游门票、餐饮住宿等业态中获取。以国内同类水库旅游项目为例,千岛湖年接待游客超900万人次,旅游收入占地方GDP比重超5%,但其开发已历时数十年。洪门水库若要在20年承包期内收回3.6亿元投入并实现盈利,年均净收益需达1800万元以上,这对新入局者而言堪称严峻考验。
更深层的矛盾在于,这家成立6天的公司如何化解时间错配风险?旅游项目投资具有长周期特性,而每年1300万元的承包费是刚性支出。即便旅游设施如期建成,按行业惯例,水上运动中心等项目回收成本通常需5-8年,这意味着前五年可能持续处于“投入大、产出少”状态。更遑论旅游开发存在不确定性。洪门湖虽头顶“醉仙湖”美名,但当前交通可达性、品牌知名度均需提升,其所在的抚州市2024年旅游产业收入在全省排名靠后。
最值得玩味的是资本结构。该公司注册资本1500万元采用认缴制,与3.6亿元的最低投资门槛形成悬殊对比。虽然法律未禁止认缴制企业参与竞拍,但如此高杠杆操作,本质上是用公共资源承包权作为融资筹码。江西这场交易更像是一场资本冒险,其风险最终可能由公共资源的可持续性来买单。
算完上面几笔账会发现,新生私营企业以成立不足一周、注册资本1500万元采用认缴制的底子,撬动江西第三大水库数亿规模的自然资源经营权,公众质疑的不是法律程序,而是“蛇吞象”模式背后隐藏的种种问题。
质疑四:农业农村局是否有权组织大型水库水面经营权的拍卖?这样的拍卖是不是将公共资源和公共利益变相私有化的举动?
洪门水库具有非常高的人文、历史、生态、环境、水利、农业、安全等诸多方面的公共资源和公共利益属性,并非只是水产水面经营,而且过去隶属水利部门管辖,如何变成业主属于农业农村部门?农业农村部门不属于国资委性质,怎能充当“业主”主体?
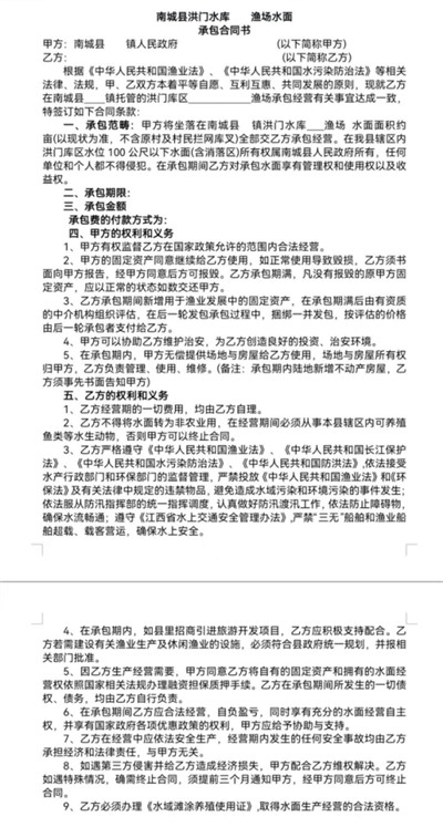
打开南城县政府网站,在题为“南城县境内洪门水库水面20年期承包经营权拍卖公告”的网页上附有《江西省博达拍卖有限公司拍卖资料》,在第8项《南城县洪门水库水面承包合同(样本)》的行文中,其甲方又变成了南城县某镇人民政府,那么南城县洪门水库及其水面的所有权主体也即“业主”究竟是谁?是一个名字空缺着的镇政府,还是农业农村部门?经营权拍卖时业主又变成南城县农业农村局,甚至拍卖过程中不明确标出,只列电话号码,也未公布所有权证书,拍卖委托书。其他竞拍者的信息也缺失。
在以往被查处的案件中,水库、学校、医院、交通道路,这些政府投资的公共基建项目屡屡成了“唐僧肉”。招投标相关方、招标代理机构、评标委员会及监管部门,原本应该相互制衡相关监督,然而却沆瀣一气,相互勾结,“明招暗定”、“先建后招”、“靠标吃标”,国家项目成了他们私相授受、设租寻租的道具。这样的前车之鉴还少么?
就算再退一步说,整个拍卖过程都非常“合法”,水库是老一辈人自带粮食,没有工资工分的情形下用肩挑土,用手推车,用绳拉石一点一点堆围起来的,土地国家没有出资征收是集体财产,任何人任何单位出卖出让水库及相关资源,都免不了侵吞集体财产的嫌疑。水库河流这种属于国家属于全民所有的公共资产能承包给私人吗?或许有人会说,承包出去的是水面的经营权,那么水库和水面是可以简单分割开的么?没有了水面的水库还是水利设施么?洪门水库水面经营权涵盖水产养殖和旅游开发两大板块。但是这样界定出来的水面经营范围如果造成了污染,对水库设施或当地居民造成了其他不可逆损害,哪个所谓“业主”或承包公司能够承担这样的公共责任?是连名字都搞不清楚的南城县某镇政府,还是南城县农业农村局?这两方是合法合理的集体经济代言人吗?江西黎河鲢语智慧农业产业有限公司每年须缴纳的1300万承包金,又将走入哪个账户?如何被使用才能体现其作为集体收益的公共性?
水库不是生意场,而是生命线,更是老一辈劳动者辛辛苦苦建设出来的集体资产,这样的集体资产的经营问题、处理问题、保护问题等,不是以私有产权关系为出发点的法律规定能回应的。
参考资料:
1. 观察者网. 公司成立6天拍下江西第三大水库经营权,1500万撬动2.6亿. 2025年5月7日 https://user.guancha.cn/main/content?id=1436282.
2. “四环青年”微信公众号. 成立6天拍得水库20年经营权,这家新公司太让人好奇. 2025年5月7日
https://mp.weixin.qq.com/s/StMmUP8BZgJmGNlOjkl3hA.
3. “评论员毕舸”微信公众号. 成立仅6天的企业承包江西第三大水库 我翻了翻它的底牌. 2025年5月7日
https://mp.weixin.qq.com/s/MJl3lEeMLTFc0ulB_OIefQ
4. 知乎作者“青青子衿”. 一家成立6天的公司,成功拍下江西第三大水库,评论区吵翻天!. 2025年5月7日
https://zhuanlan.zhihu.com/p/1903506060179928810?share_code=ee7nFNBHMXzq&utm_psn=1903569505180968246.
5. 网易/大风文字.开始收灌溉费了吗?公司成立6天拍下水库经营,1500万撬动2.6亿 .2025年5月7日
https://www.163.com/dy/article/JUUM6HA8055219Q6.html
6.南城县境内洪门水库水面20年期承包经营权拍卖公告. 江西省博达拍卖有限公司拍卖资料--8、南城县洪门水库水面承包合同(样本). 2025年4月22日
http://ztb.jxfz.gov.cn/nc/jyxx/001004/001004001/001004001002/20250422/0f613792-a719-4c70-b41b-6711f3d6e02d.html
「 支持乌有之乡!」
您的打赏将用于网站日常运行与维护。 帮助我们办好网站,宣传红色文化!
注:本网站部分配图来自网络,侵删
扫描下方二维码,订阅乌有之乡网刊微信






